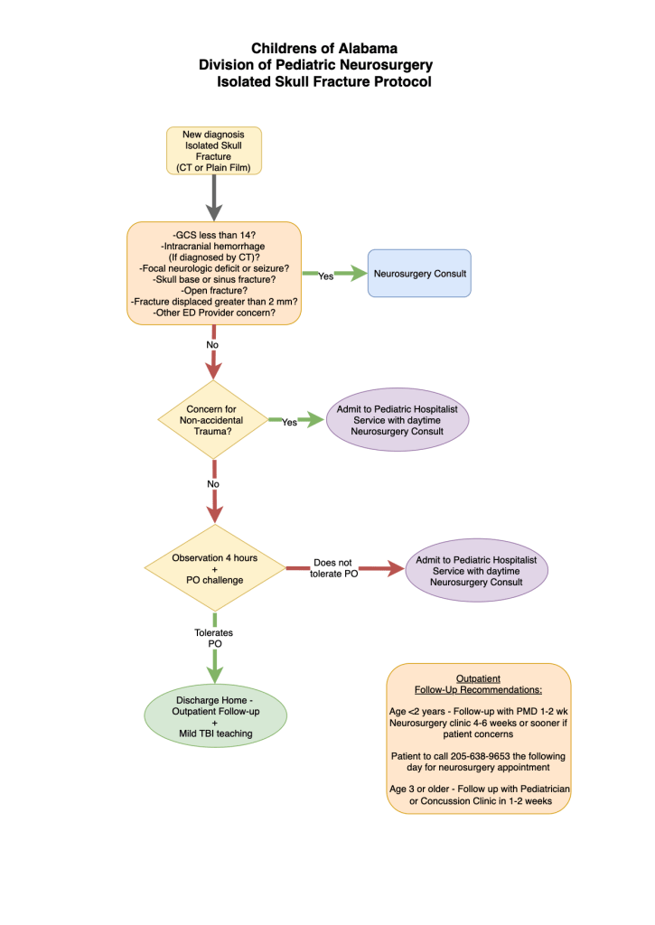
Disposition algorithm for Isolated Skull fracture diagnosed here or for transferred from outside hospital and when to consult neurosurgery.
Disclaimer: These clinical pathways are intended to be a guide specifically for residents, fellows, CRNPs, and physicians (“practitioners”) at Children’s of Alabama (“COA”). These clinical pathways may be adapted for each patient depending on clinical scenarios based on the practitioner’s judgment, consideration of unique circumstances, needs of the patient and their respective family, and availability of resources of where the patient is located. These clinical pathways are not to be construed as medical advice or treatment. COA does not represent or warrant that the clinical pathways are in every respect accurate or complete, or that one of more of them apply to a particular patient or medical condition. COA is not responsible for any errors or omissions in the clinical pathways, or for any outcomes a patient might experience where a clinician consulted one or more such pathways in connection with providing care for that patient.

